过去十年,人工智能领域潮起潮落,而百度以其惊人的耐心持续投入,构建了从芯片、框架、大模型到应用的全栈技术体系。随着产业发展重心从技术炫技转向价值创造,这套曾被质疑“起大早赶晚集”的庞大布局,其战略前瞻性正逐步被市场认知。在近日的百度世界大会上,其全栈AI能力的集中展示与商业成果的初步验证,标志着百度的长期投入开始步入回报期,其角色也从技术的应用者转变为产业的赋能者。
全栈技术底座构建
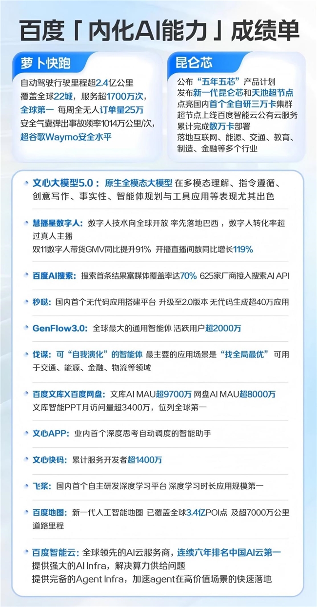
企业想真正用上AI,需要像用电一样,有稳定可靠的“发电厂”和“电网”。百度的解决方案核心在于自研的底层技术栈。首先是“电网”——深度学习框架“飞桨”。它自2016年开源,现已吸引超2300万开发者,服务76万家企业,是国内唯一能与国际主流框架竞争的平台。其次是“发电厂”——自研AI芯片“昆仑芯”。新一代昆仑芯M100/M300及超节点“天池”发布,其中“天池256”能将推理性能提升3.5倍,降低成本。最后是“智能引擎”——文心大模型。最新迭代的文心5.0实现了“原生全模态”,能同时理解并生成文字、图像、视频等内容,在40多项权威评测中已达到全球顶级模型水平。飞桨、昆仑芯、文心大模型的深度协同优化,构成了百度坚实的全栈AI底座。
三层市场验证
市场的积极反馈正在验证这套布局的价值,主要体现在三个层面。第一,AI新业务已成为增长新支柱。2025年第二季度,百度AI新业务(含智能云、自动驾驶、数字人等)收入首次突破100亿元,同比增长34%,增速超越传统搜索广告。第二,核心产品全面AI化并跑通商业逻辑。AI搜索月活用户达3.82亿,富媒体覆盖率达70%;自动驾驶服务“萝卜快跑”全球总服务次数超1700万,并在武汉实现盈亏平衡;办公协作工具GenFlow 3.0用户超2000万,成为全球最大通用智能体。第三,作为AI基础设施平台的价值获得认可。百度智能云持续保持中国AI公有云市场份额第一,其千帆平台已服务超46万家企业,并在2025年上半年的大模型相关项目中拿下中标金额和数量的双料冠军。
由此可见,百度的AI故事已从漫长的投入期,迈入价值兑现的新阶段。其角色发生了根本性转变:从一家“自用AI”的公司,升级为向整个产业输出算力、框架、模型与开发工具的基础设施平台。资本市场也对此重新评估,百度股价在近期创下近两年新高。未来的关键,在于如何让这套“AI电网”更高效、更低成本地接入千行百业,承载起规模化的智能化转型。正如李彦宏所言,只有当AI被“内化”为业务的原生部分,才能实现“效果涌现”,引爆生产力革命。百度以其十年构建的全栈能力,正站在推动这一历史性转变的最前沿。
微信扫一扫打赏
支付宝扫一扫打赏

